小鼠ELISA试剂盒原理和成分有哪些?
小鼠ELISA试剂盒的原理和成分我来给你梳理清楚,核心就是利用抗原抗体特异性反应,通过酶标记放大信号来检测目标物质。
一、原理
它基于抗原抗体特异性结合,主要有两种方法:
双抗体夹心法:适合检测大分子抗原,比如小鼠的IgG亚类(如IgG1、IgG2a等)。
间接法:用于检测抗体,比如小鼠血清中的抗鸡Ⅱ型胶原抗体。

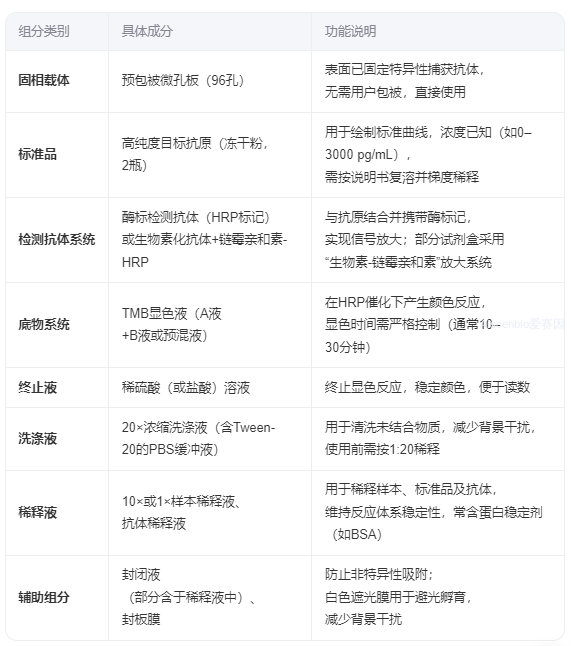
二、成分
一个完整的试剂盒通常包含这些:
固相载体:包被了抗原或抗体的微孔板,是反应的基础。
酶标记物:比如HRP标记的抗体,用来放大信号。
底物系统:比如TMB,显色后通过酶标仪读数。
对照品:包括阴性/阳性对照和标准品,用于校准和质控。
其他试剂:稀释液、洗涤液和终止液,保证反应稳定。


注:部分试剂盒(如检测磷酸胆碱PC)可能采用抗原包被而非抗体包被,但整体流程仍遵循“夹心”逻辑,检测抗体为抗小鼠目标物的特异性抗体。
注:以上仅供参考!希望以上信息能帮助您做出合适的选择!
我司主营:各类封板膜,试剂盒,移液类耗材,爱赛因生物技术(广州)有限公司专注于生物医药、临床诊断、IVD检测、微流控芯片等领域的封板膜及生物医疗胶带产品的研发、生产与销售。更有良好的售后服务和优质的解决方案,欢迎来电!
联系我们
地址:广州市增城区创立路3号6幢20楼
服务咨询:13751889943 (林经理)
商务洽谈:+86-02032986380
求职邮箱:derek.lin@aiscenbio.com(HR经理)
微信咨询
© Copyright 爱赛因生物技术(深圳)有限公司 版权所有 All Rights Reserved. 未经允许不得复制转载 粤ICP备2025392353号